有鱼生活以真实商品交易为核心,在文创电商的创新探索中,始终将合法性与可持续性置于首位。
在数字经济与消费升级的双重浪潮下,电商领域的创新模式层出不穷,也时常伴随外界的审视与讨论。“有鱼生活”以其独特的“文创电商+文化数据应用”模式受到关注。深入其运营逻辑、商业模式及合规实践可以发现,该平台正以清晰的身份设定、真实的商品交易核心以及对传统文化的深耕应用,在合规框架内探索一条差异化发展道路。

坚守电商本质,商业模式清晰有别传销
有鱼生活由国中(深圳)数字研究集团有限公司运营,自上线以来,已积累数千万注册用户。平台定位为“新文创电商平台”,其核心逻辑在于整合广告主、供应链与文化数据IP三方资源,为用户提供兼具文化价值与实用属性的商品。
有鱼生活的用户运营机制清晰且合规。平台仅设有“用户”和“店主”两种身份,不存在多层级推广体系。店主推荐用户购物可获得推广费用,该模式与主流电商平台的达人分销、社交推广机制本质相同,属于行业常见的营销策略。而用户通过消费、签到、完成任务获得的“贡献金”,实质是激励消费的积分,可在特定专区按比例兑换商品。平台强调,所有活动均基于真实商品消费行为,无“入门费用”,也不依赖“拉新”维持收益,与传销逻辑有本质区别。
盈利根基扎实,构建可持续商业闭环
平台的可持续性建立在扎实的盈利模式上。据报道,有鱼生活主要通过商品销售利润、商家服务费、广告合作费用及文化数据IP授权获取收入。凭借千万级用户体量形成的集采优势,平台可有效控制采购成本,覆盖运营与激励支出。所有款项流转均对应真实商品交付与服务,确保流程合法合规。

文化IP深度赋能,让传统走入日常
有鱼生活的显著特色在于对文化数据IP的系统性开发与商业化落地。平台深入挖掘《清明上河图》《千里江山图》、悟空、哪吒等中华优秀传统文化元素,通过授权形成数字IP权益,并推行“文化数据IP+全品类实体”战略,使文化符号融入日常刚需消费。
例如,平台合作拓展至五粮液、习酒、中国黄金、周六福等品牌,开发出陈皮桂花白茶礼盒、有机大米、黑花生油等产品。这让传统文化以更亲切、实用的方式融入饮食、穿戴等生活场景,实现文化传播与消费价值的融合。
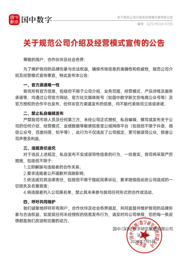
主动规范宣传,强化内部合规治理
面对网络上出现的“消费即投资”“躺赚”等误导性宣传,平台运营方国中数字展现了主动规范的态度。2024年7月,公司官方发布《关于规范公司介绍及经营模式宣传的公告》,明确划定合规红线,禁止任何脱离平台真实模式的违规宣传,并对相关责任进行追究。此举体现了企业规范经营、保护用户权益的决心。

结语
在电商行业寻求差异化竞争的时代,有鱼生活通过融合文化IP与实体消费,探索了一条特色路径。其模式始终围绕真实商品交易展开,并在用户激励、推广机制上严守法律法规边界。尽管创新难免伴随争议,但通过厘清商业本质、坚持合规运营,有鱼生活为文创电商的规范化发展提供了一个实践参照。对市场而言,或应以更理性、客观的视角看待此类商业探索,在鼓励创新的同时,共同维护健康有序的行业环境。
[广告]此文为出于传播更多信息的转载发布,不代表本文的观点及立场。所涉文、图等资料的一切权力和法律责任归材料提供方所有和承担。文章内容仅供参考,不构成任何购买、投资等建议,据此操作风险自担!如若本文有任何内容侵犯您的权益,请及时联系本站邮箱:195811781@qq.com,本站将会在24小时内处理完毕。